史记泰州

 找回密码
 立即注册

微信登录

微信扫一扫,快速登录

搜索
热搜: 活动 交友 discuz
查看: 512|回复: 0

市城投集团置业公司筑牢“双节”安全防线

[复制链接]

191

主题

0

回帖

1566

积分

金牌会员

Rank: 6Rank: 6

积分
1566
发表于 2021-9-23 09:00:00 | 显示全部楼层 |阅读模式


160027qoo8iqqhf7ehei7h.png


为切实做好中秋国庆“双节”期间安全生产、疫情防控工作,按照市安委会、市国资委、城投集团相关要求,市城投集团置业公司主要负责人高度重视,召开专题会议,提前部署、持续行动,扎实组织开展安全生产、疫情防控隐患大排查工作,紧盯工程项目、人员密集场所等重点区域,对安全防范措施进行再检查再落实,加强节假日期间值班值守,确保“双节”期间公司安全稳定。


160027skym7mhrmb46k7h7.png



严格按照市安委会、市国资委和城投集团安全生产、疫情防控各项要求,置业公司主要负责人召开安全专题会议,科学部署、精准落实,确保“中秋、国庆”两节期间安全生产、疫情防控工作稳定有序。

160027c18czrpj01u04x20.jpeg
160027mjr1h7yh71h2j7y1.jpeg



160027plpl00fodf3f9y00.png



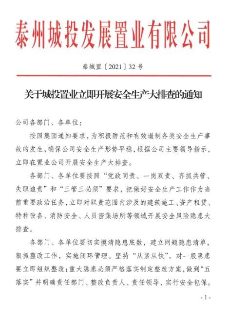
下发泰城置【2021】32号《关于城投置业立即开展安全生产大排查的通知》,要求置业公司各部门、各单位、各项目按照“三管三必须”要求,切实排摸隐患底数,建立问题清单,狠抓整改工作,实施闭环管理。


160027gseu5s2s8c18nsuu.jpeg
160027ig53hyber6jangec.jpeg




160027i1268d167z73xd8o.png



置业公司各单位、各项目组织《生命重于泰山》视频和泰安办【2021】72号文件学习,从思想上高度重视安全工作,引导全员加强安全意识,重视安全、参与安全,提升公司本质安全水平。
160028or19io0eoqbbbqpv.png
160028jh82qxtay8itik48.png
160033ugi2oswymsmsm4kg.png
160034tuhqcvuvznkckzcj.png



160036dyf0rxf4ffxe1er9.png



节前置业公司领导带队,采取“四不两直”形式深入现场,对体育公园泛光照明、体育学校迁建工程(一期)、玉城新峰尚、通江机房迁移、111生活广场、稻河古街区、联华超市等重点场所、重点项目进行安全生产、疫情防控工作进行检查,发现问题隐患,要求落实整改,形成闭环管理。
160036tklykcl19yb0m1o8.png
160037ykyzwyyt7wd0yzzq.png
160038fxcsbyy1cglxt17x.png
160039ex666olx589zxi31.png



160039hpt6ip4ng4tbl95m.png



下发城投置业《关于做好“中秋、国庆”期间安全生产工作的通知》,确保公司生产经营正常、疫情防控管理到位,员工度过欢乐祥和、安全健康的节日。


160039zmr2r2zeki2m7e6y.png
160040zmsbznszbt4arksa.png



160040c5gmjjhatm1hhwlc.png



加强24小时值班值守和报告制度,节日期间,公司和各项目安排领导带班、专人值班,综合事务部、安全管理部督查,确保值班制度落细落实。公司值班人员对公司各项目、资产租赁场所进行安全生产、疫情防控巡查,发现问题及时报告。
160040zkl7rl3lj3r30e22.png
160041qm4iwp1tsqmzill1.png
160042ks0hl0n0hchpyulf.png
160042nub93ziosh4hiesn.png


160043g09en10kzvqq95uh.png



加强中高风险地区人员管控,排查出厦门返泰员工1人,已按照属地社区要求进行居家监测隔离,和其接触员工6人,已按照集团要求居家监测隔离,以上7人已做2次核酸检测,结果均为阴性。


160043vd2i0rw0hczizhs3.png
160044iapthwut4k1hlh31.png



160045if5vas9c9nd6snmv.png



9月20日下午,市国资委和集团应急管理部领导带队,对置业办公大楼、稻河古街区“双节”安全生产和疫情防控工作督查,置业公司分管领导向督查组汇报公司相关安全防控措施落实情况,督查组对置业安全生产、疫情防控工作表示肯定,并对今后工作提出要求:
1、切实提高政治站位,严格落实“党政同责、一岗双责”要求,增强政治责任和使命担当。
2、强化责任措施落实,全面梳理排查风险点,持续查堵漏洞,坚决杜绝各类安全事故的发生。
3、健全风险防范机制,完善应急预案,加强实战演练,守住、守稳、守牢安全生产局面。
160045yypxf4pffmmyysxt.png
160046gqe02gd90de0q2s0.png
160047y94992iw9spzcipc.png
160049rxkf4hllezx5ln55.png


160055l4r2qvxjh2vwoew2.gif

下一步,城投置业将按照市国资委、城投集团安全生产和常态化疫情防控工作要求,始终绷紧安全这根弦,压紧压实责任,排查安全工作薄弱环节和风险点,坚决杜绝麻痹思想、松劲心态,确保工作没有空挡、没有遗漏,全力筑牢安全屏障,积极履行社会责任,彰显国企担当。




160055j06sapzs06ssj257.gif




回复

使用道具 举报

您需要登录后才可以回帖 登录 | 立即注册 微信登录

本版积分规则

Archiver|手机版|小黑屋|史记泰州

GMT+8, 2026-4-17 07:17 , Processed in 0.075904 second(s), 26 queries .

Powered by Discuz! X3.4

© 2001-2023 Discuz! Team.

快速回复 返回顶部 返回列表