史记泰州

 找回密码
 立即注册

微信登录

微信扫一扫,快速登录

搜索
热搜: 活动 交友 discuz
查看: 484|回复: 0

下周华山医院专家团携手泰州四院走进海陵区城西社区义诊

[复制链接]

378

主题

163

回帖

3003

积分

版主

Rank: 7Rank: 7Rank: 7

积分
3003
发表于 5 天前 | 显示全部楼层 |阅读模式
b9c22d469c5fd892d3e030ad9e0832d5.jpeg 8a108164ed3e0c79e83cfa3821c63e9d.png be5fffc75b7d0e4cb69c2226854dd40a.gif

义诊安排
2026年4月11日
08:00—09:30

义诊地点
海陵区城西街道社区卫生服务中心

义诊专科及专家
f4821f9d6b21abaf3dcdfe2293bb2c95.png

华山医院专家4月11日在海陵区城西街道社区卫生服务中心义诊后将在泰州市第四人民医院门诊3楼名医堂坐诊,请提前预约就诊,预约电话:0523-80185235。

be8230028d0f47c3e9481835df8ab6d6.png
贾户亮
复旦大学附属华山医院
博士生导师,北院普外科主任
a0e63c152f487aee7c69686e0ece54d5.png

外科学博士,主任医师,博士生导师;复旦大学肝胆疾病浦东中心副主任;复旦大学附属华山医院普外科肝胆中心副主任;复旦大学附属华山医院北院普外科主任;中国抗癌协会肿瘤转移专业委员会委员;中国抗癌协会肿瘤代谢专业委员会委员;中国医药教育协会肝胆胰外科专业委员会委员;上海市解剖学会肝胆胰临床解剖学分会副主任委员;上海市医学会普外科分会肝胆外科学组委员;上海市医学会肿瘤靶分子学会委员;上海抗癌学会肿瘤精准诊疗委员会委员;国际肝癌学会(ILCA)和美国癌症研究学会(AACR)会员。

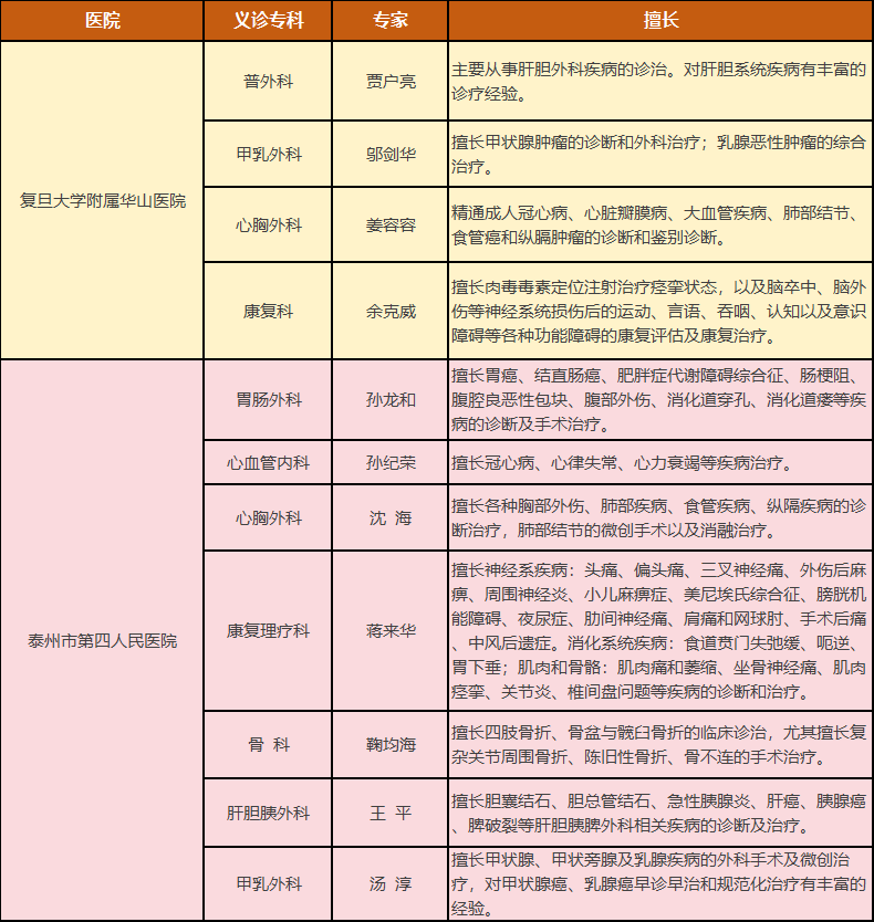
主要从事肝胆外科疾病的诊治。对肝胆系统疾病有丰富的诊疗经验。2004年11月-2006年5月在美国国立卫生研究院国立癌症研究所(NCI/NIH)进行合作课题研究及联合培养。2019年在英国帝国理工大学附属医院学习。

主要研究方向为肝癌转移复发的机理、分子预测及其防治,2008年获得教育部自然科学奖一等奖,2010年获得国家自然科学奖二等奖。获得汤钊猷-建行肝癌诊疗研究奖优秀论文一等奖1项和二等奖2项。申请获得发明专利7项。在Hepatology、Clinical Cancer Research、Oncogene等国际著名期刊发表SCI论文多篇,参编《肝癌转移复发的基础与临床》等3本专著。

邬剑华
复旦大学附属华山医院
主任医师,副教授,医学博士
176d567cf11de209342c55abe6668ba7.jpeg

复旦大学附属华山医院普外科甲乳外科中心,主任医师,医学博士。

上海市抗癌协会乳腺癌专业委员会委员;上海市中西医结合学会乳腺病专业委员会委员(首届)。

擅长甲状腺肿瘤的诊断和外科治疗、乳腺恶性肿瘤的综合治疗。

姜容容
复旦大学附属华山医院
博士
9b3437e0353b5c82704a301085466f09.png

复旦大学附属华山医院胸心外科外科学博士(复旦第一届八年制博士)。

精通成人冠心病、心脏瓣膜病、大血管疾病、肺癌、食管癌和纵膈肿瘤的手术治疗;对于心血管外科联合肿瘤根治术颇有研究。以一作/通讯作者在行业内顶级期刊,如ATS、BMC cancer、Journal of Translational Medicine发表SCI论文8篇。发行《健康从心开始:华山医院手册》科普书籍。

主要研究方向为肺癌转移复发机制,冠心病的外科治疗策略研究;参与国自然/上海市市科委课题4项;Journal of Cardiothoracic Surgery 审稿专家;多次在国家级学术会议上发表口头演讲;多次胸心外科手术直播。

余克威
复旦大学附属华山医院
博士,副主任医师,副研究员
d953cdc748a54c39866ad08996c9fa61.png

博士,副主任医师,副研究员,主要从事神经康复的基础及临床研究。主持国家自然科学基金项目 2 项,参与国家自然科学基金 9 项,参与国家重点研发计划 2 项(其中之一为子课题责任负责人)、上海市科委课题 3 项;发表 35 篇论文,其中 SCI 论文 20 篇;获 2020年中国康复医学会优秀青年康复医师,2023 年中国康复医学会科学技术进步二等奖(第三完成人)、2021 年、2018 年中国康复医学会科学进步一等奖、2019年中国康复医学会科学技术三等奖。曾获得国家奖学金、上海市优秀毕业生、复旦大学附属华山医院优秀住院医师、复旦大学附属华山医院优秀人才“华秀奖”奖励计划,曾在美国新墨西哥大学进行短期访学。

在颈、腰椎间盘突出症,颈部、腰部、膝关节和肩关节疼痛以及各种骨骼肌肉关节软组织疼痛康复诊疗方面经验丰富,擅长肉毒毒素定位注射治疗痉挛状态,以及脑卒中、脑外伤等神经系统损伤后的运动、言语、吞咽、认知以及意识障碍等各种功能障碍的康复评估及康复治疗。

b64b3f761094be2a5680048cac7e771f.png

孙龙和
泰州四院
大外科主任兼普通外科主任兼九楼东区主任,副主任医师,硕士生导师,医学博士(在读)
0925e4563958f4e0738cf518f4c58a93.jpeg

中国抗癌协会胃间质瘤专业委员会委员,毕业于南京医科大学,从事普外科—胃肠外科专业15年。泰州市第六期“311”第二层次培养对象;江苏省第七期“333”第三层次培养对象。发表核心期刊及国家级期刊10余篇。曾获市级新技术引进奖,曾多次获得海陵区卫健系统优秀共产党员、优秀党务工作者、院十佳医生、院十佳带教老师等荣誉称号。

曾于复旦大学附属上海中山医院、同济大学附属第十人民医院进修学习,临床诊疗经验丰富,擅长胃癌、结直肠癌、肥胖症代谢障碍综合征、肠梗阻、腹腔良恶性包块、腹部外伤、消化道穿孔、消化道瘘等疾病的诊断及手术治疗,可熟练开展腹腔镜胃癌结直肠癌根治术、腹腔镜下袖状胃切除术等高技术要求手术。对胃、结直肠穿孔等危重患者具有丰富的诊疗经验。熟练掌握胃肠镜技术,擅长胃肠镜联合腹腔镜双镜联合手术。对腹部疑难病例的诊治有着丰富的临床经验。

孙纪荣
泰州四院
大内科主任,主任医师
fe087158b5f4a4d6f1f94a741e76f718.jpeg

安徽理工大学医学院兼职教授,泰州市海陵区213人才工程第一层次培养对象,泰州市医学会危重症医学专业委员会委员,泰州市起搏电生理专业委员会委员。

从事心血管临床工作20余年,多次在上海,南京等三甲医院进修学习,擅长冠心病、心律失常、心力衰竭等疾病治疗,较早开展心脏介入手术,每年主持心脏介入手术300余台,在国家,省级杂志上发表论文十余篇,获得“泰州市文明职工”“泰州市医德楷模”“泰州市红十字志愿者”“海陵区科技进步三等奖”及“海陵区十佳创新标兵”“海陵区青年岗位能手”“海陵区十佳医师”等荣誉。

沈海
泰州四院
心胸外科副主任(主持工作),副主任医师
cc7a7499b4c2c9b50b1d4ac8a73cd6bf.jpeg

胸外科诊疗组组长,南京医科大学外科学硕士,泰州市医学健康科普专业委员会委员,泰州市心胸外科专业质控委员会委员。

从事胸外科工作十余年,主要诊治各种胸部外伤、肺部疾病、食管疾病、纵隔疾病的诊断。擅长胸腔镜下肺癌根治术、胸腔镜下肺段切除术、胸腹腔食管癌根治术、胸腔镜下纵隔肿瘤切除术,尤其擅长肺部结节的微创手术以及消融治疗,率先在泰州地区开展胸腔镜下肋骨内固定术,在本院开展剑突下纵隔肿瘤切除术、腹腔镜下食管裂孔疝修补术、CT引导下肺结节消融治疗等新技术新项目,完成各类胸外科手术数千例,治疗效果良好,获得患者广泛好评。参与多项临床及基础研究,以第一作者发表SCI,科技核心等论文数十篇。

蒋来华
泰州四院
高压氧治疗科、康养病区主任,医学硕士,主治中医师
db7ab40e156ad5e2d74e18a51b6982df.jpeg

毕业于黑龙江中医药大学,师从全国第四批名老中医药学术继承指导老师朱永志教授,研究方向为中医药针灸防治脑病研究,泰州中医药学会第四届针推委员会委员,从事康复工作10余年,积累了丰富的临床经验。针对心脑血管疾病治疗发表多篇论文。

擅长神经系疾病:头痛、偏头痛、三叉神经痛、外伤后麻痹、周围神经炎、小儿麻痹症、美尼埃氏综合征、膀胱机能障碍、夜尿症、肋间神经痛、肩痛和网球肘、手术后痛、中风后遗症。消化系统疾病:食道贲门失弛缓、呃逆、胃下垂;肌肉和骨骼:肌肉痛和萎缩、坐骨神经痛、肌肉痉挛、关节炎、椎间盘问题等疾病的诊断和治疗。

鞠均海
泰州四院
副主任医师,骨科科秘书
570338aed01059d6c22f6f2fc028659f.jpeg

毕业于南京医科大学,获得外科学硕士学位。

曾于南京大学医学院附属鼓楼医院创伤骨科进修学习,从事骨科工作十余年,积累了丰富的临床经验,擅长四肢骨折、骨盆与髋臼骨折的临床诊治,尤其擅长复杂关节周围骨折、陈旧性骨折、骨不连的手术治疗。在医学核心期刊及国家级期刊发表论文多篇。

王平
泰州四院
副主任医师,副教授,硕士生导师
5b557eac88a6dce06fc56297dc9a6a30.jpeg

毕业于南京医科大学,目前已在SCI、核心期刊及国家级期刊发表论文10余篇。曾于上海市第十人民医院肝胆胰外科进修学习。现为我院肝胆胰外科专科后备人才。从事普外科-肝胆胰外科工作10余年,积累了丰富临床经验。

擅长胆囊结石、胆总管结石、急性胰腺炎、肝癌、胰腺癌、脾破裂等肝胆胰脾外科相关疾病的诊断及治疗,每年独立开展腹腔镜手术500余例,能够熟练开展腹腔镜胆囊切除术(包括各类复杂胆囊切除术)、腹腔镜下胆总管探查取石术、腹腔镜下阑尾切除术、腹腔镜探查术等,率先在我院开展“双镜(腹腔镜+胆道镜)联合技术”治疗胆囊结石合并胆总管结石。对胆囊穿孔、急性胆管炎、脾破裂等危重症疾病有丰富的诊治经验。

汤淳
泰州四院
副主任医师,硕士
79333e96ed0c821570103d21df17b5a6.jpeg

泰州市抗癌协会甲状腺癌乳腺癌专业委员会常务委员;中国抗癌协会乳腺肿瘤整合康复专业委员会委员。

擅长:甲状腺、甲状旁腺及乳腺疾病的外科手术及微创治疗,对甲状腺癌、乳腺癌早诊早治和规范化治疗有丰富的经验。


- END -

来源:医务处
编排:鲁静
初审:陈姝
审核:乔峰  仲卫东
审发:江灿华  降建新
部分图片来源于网络,如有问题请及时与我们联系。


医院地点
泰州市第四人民医院

★公交线路★

1、市区可直达泰州四院的公交线路有3路、6路、10路、17路、18路、20路、21路、23路、118路、301路、302路、603路

2、市区2路、9路、13路、26路、G2路、K8路、168路、W3路东循环、W3路西循环、901路、901路夜至泰州一百、黄金家园、泰州金鹰国际购物中心,沿鼓楼北路往北步行约200米,可以抵达泰州四院东门。

3、16路、112路、H1、W3路东循环、W3路西循环到沈毅中学,向东步行约500米,可以抵达泰州四院北门。

182ce3f481dec3eeec72dc618320aa39.png c8d36de64592d7f2c70916a75333879f.jpeg 6b6284d03e8868d83629164f9b2ec839.jpeg
回复

使用道具 举报

您需要登录后才可以回帖 登录 | 立即注册 微信登录

本版积分规则

Archiver|手机版|小黑屋|史记泰州

GMT+8, 2026-4-8 05:28 , Processed in 0.072576 second(s), 26 queries .

Powered by Discuz! X3.4

© 2001-2023 Discuz! Team.

快速回复 返回顶部 返回列表